車載逆變器-車載逆變器設計方案和結構優化技術方案詳解-KIA MOS管
信息來源:本站 日期:2018-05-17
隨著油電混合車和電動車技術的演進,逆變器驅動技術已經進入汽車領域,從空調機和加熱系統等低功率應用,一直到驅動和再生制動系統等高功率應用,所有這些系統的共通點是需要通過保護逆變器設計中的功率開關晶體管來最大限度地提高工作壽命。
汽車系統中的逆變器為電動機控制電源的關鍵部件,它可以把相對較低的直流電池電壓轉換成為交流高電壓,其中使用功率開關來調節能量的遞送,請參考圖1。通過微控制器送出開關信號,并利用隔離門驅動器作為低電壓微控制器和高電壓功率開關間的接口。
許多新形態的功率開關,如碳化硅,都被評估是否可以使用于汽車逆變器中,但目前最具競爭力的還是IGBT。長久以來,這些功率晶體管已經被廣泛應用于高電壓和高功率的處理上,但在發展過程中卻存在缺點,為了把IGBT中的功率損耗降到最低,新一代的IGBT產品尋求降低開關和傳導損耗,不過,為了降低傳遞損耗,通常必須在強固性上做出讓步。
圖1 汽車系統中的逆變器使用功率開關IGBT器件控制電動機電源,但這些器件必須加以保護以確保長時間的工作壽命。
降低IGBT傳導損耗通常會引起短路電流的增加,從而縮減短路的存活時間,許多逆變器的內部或外部錯誤情況會造成逆變器中一或多個IGBT短路或類似短路的過載情況,包括相位到相位輸出短路、逆變器橋接腳的過沖,以及IGBT低驅動電壓。由于IGBT會因這些錯誤而受到損壞,因此對于逆變器設計,快速并且可靠的IGBT短路檢測和保護就變得非常重要。
但并非所有這些錯誤都可以使用相位電流傳感器進行檢測,一個比較好的替代做法是分別獨立檢測每個IGBT的負載電流大小。檢測負載電流大小有幾個方法,如使用分流電阻或射極分離的IGBT,可以產生正比于IGBT負載電流的電壓信號,當信號超過設定的閥值大小時就會觸發保護機制。不過IGBT的最大可容忍電流會依采用的工藝、工作溫度以及門電壓而定,因此在設定負載電流觸發閥值時必須非常保守,以便限制IGBT的工作范圍。
第三種做法是通過監視集電極到發射極的電壓(VCE)來檢測IGBT脫離飽和狀態的時間,在普通工作情況下IGBT處于飽和模式而VCE低,當發生輸出短路或低門極驅動情況時,IGBT會進入線性模式并且VCE上升,造成功率損耗過大引發器件失效,檢測這個去飽和(DESAT)情況可以達到和監視輸出電流相同的錯誤檢測結果,但卻有監視IGBT真實工作情況,有效降低許多外在因素干擾的優點,帶來IGBT更高功率的使用。
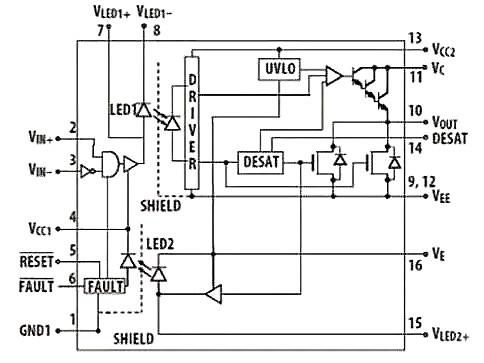
圖2 集成了錯誤檢測和軟關斷,Avago的ACPL-38JT IGBT門驅動光電耦合器可以解決可能破壞逆變器功率開關的錯誤情況和檢測錯誤同等重要的是,逆變器本身設計的錯誤分辨能力,當檢測到錯誤情況時,極可能有較大的電流經過,如果IGBT關斷過于快速,那么快速的電流變化(di/dt)以及無可避免的連接寄生電感就有可能造成回流EMF超過IGBT的最高電壓容忍大小,帶來IGBT的損壞并破壞過電流保護機制。這個問題可以通過實現IGBT的軟關斷來減輕,利用延長錯誤發生時的門極放電時間降低電壓的變化速度。
錯誤分辨能力也有著系統的考量,自動錯誤檢測可以配置為同時關斷所有其他門驅動來實現,另一方面,錯誤檢測也可設計為每個IGBT獨立進行錯誤檢測和關斷,允許通常較為適合汽車牽引應用的和緩錯誤處理和關斷策略。自動錯誤檢測也可以包含提供信號給負責管理汽車動力系統的微控制器,帶來額外的響應選擇。
在汽車系統中實現這些錯誤檢測和IGBT保護電路必須有幾個關鍵點,包括低成本、小尺寸以及強固性。由于汽車應用對于質量和可靠性的期待通常要比其他許多消費類和工業應用高上許多,因此強固性非常重要,進一步說,在更加惡劣的環境,包括極廣的工作溫度條件以及高幅射和感應電磁噪聲下則必須具備更高的可靠性。
高度集成方案,如圖2中Avago的ACPL-38JT門驅動光電耦合器通過集成去飽合檢測和欠壓鎖定(UVLO, Under Voltage LockOut)電路,以及隔離的錯誤信號和軟關斷等多個功能到IGBT門驅動器中滿足了所有這些需求。Avago的光隔離功能包括環繞光接收器的透明法拉第屏蔽協助降低電磁噪聲耦合,并使用特別設計的LED確保高溫條件下的更長工作壽命,內置的保護電路可以節省數個分立器件而降低成本,并通過解決所有錯誤情況,包括可能破壞功率開關晶體管的低門驅動電壓提高系統的可靠性。
在門驅動和IGBT保護電路上使用單一集成器件也可以通過消除分立器件失效點協助提高系統的可靠性,另外,集成器件也可借由完整和通過預先測試的設計而有助于縮短設計和通過監管審查時間。舉例來說,ACPL-38JT就依循TS 16949和AEC-Q100汽車準則進行生產和測試,工作溫度范圍達到- 40℃到125℃。
隨著高功率電氣系統在汽車設計中的角色越來越加重要,錯誤保護成為確保長時間工作壽命的必備條件,在逆變器設計中的功率開關使用同時提供有檢測和響應機制的集成方案,可以通過緊湊、低成本并且高可靠性的方式滿足這個需求。
汽車行業掀起了一場技術變革:電動汽車(EV)和混合動力汽車(HEV)正大規模地投產,進入商業化運作。這意味著采用新型結構的汽車正在大量推出。從電子系統的角度來看,迄今為止用于電動汽車(EV)和混合動力汽車(HEV)的技術主要源自在過去數十年間最初是針對工業應用而開發的各種解決方案。由于汽車行業在商業上和技術上都有不同于工業系統的特定要求,因此需要開發專用的解決方案。
考慮到傳動系統,特別是逆變器,xEV的廠商將要應對三大挑戰:提高能效、降低成本以及最終滿足功能性安全要求。ISO26262標準的引入推動了對智能型、高性價比電子解決方案的需求。
圖1代表了與永磁同步電機(PMSM)一起用于汽車的牽引逆變器的典型結構。它由三個主要部分構成:
低壓(LV)側的主要邏輯電路
與直流鏈接相連的IGBT功率模塊。
驅動單元通常由單個PCB構成,PCB的連接應盡可能靠近功率模塊以最大程度降低IGBT柵極信號通路中的寄生元件的數量。
每個IGBT均由柵極驅動器驅動,該驅動器的主要功能為:
提供低壓和高壓之間的電絕緣功能。一流的解決方案有賴于感應式、電容式隔離或光學隔離。
驅動IGBT柵極以使系統達到最高效率。這意味著器件應能夠提供足夠大的電流對柵極進行快速充電和放電。為達到這一目的,經常在驅動器和IGBT之間設置后驅動單元(或升壓單元)。
提供基本的保護功能,如欠壓鎖定(UVLO)功能或去飽和保護(DESAT)功能。
除了上述這些功能,還對柵極驅動器提出了其他要求以達到安全標準。其中一個主要安全要求規定在出現故障時系統應可以防止或限制電機在車輪產生多余的力矩,這樣不會出現司機無法控制車輛的情況。對于非同步電機來說,此類策略(相對)易于部署,這是由于系統的安全狀態是通過打開所有開關實現;IGBT是常態下處于關斷狀態的器件,因此安全狀態是逆變器的默認狀態。
對于永磁同步電機(PMSM)來說,由于在高轉速(RPM)下,磁激勵可能導致過壓,因此情況更為復雜。這會導致逆變器組件受到破壞。例如基于機械子系統或斬波器的解決方案,數種方法在工業系統中通過應用證明其可行性,從而限制低于逆變器額定值的過壓情況。但是,這些支持系統會產生額外成本,導致這一解決方案對于車用逆變器而言缺乏實際可用性。
抗故障主動短路(ASC)策略的部署可以實現系統的安全目標。該策略確保在每個單獨的故障情況下,逆變器通過短接電機相線可產生0矢量(或稱為主動短路)。
在這種狀態下產生的普通制動轉矩不會導致司機無法控制車輛。
為了具有抗故障的魯棒性,支持主動短路(ASC)的結構有賴于:
冗余電源系統(通常由直流鏈接提供),該系統確保驅動板的某些關鍵功能始終啟用從而使IGBT保持在打開的狀態。
監控IGBT的狀態以實時檢查從主邏輯電路到IGBT自身的PWM命令是否具有一致性。
在應用生命周期中提高系統的可測試性,以跟蹤系統的潛在故障。
分開實施此類措施不僅會顯著增加材料清單成本,而且還會增加驅動板PCB的尺寸,這在滿足汽車內部的空間局限要求上會產生問題。
數字驅動器:必要措施
功能集成:每個新一代硅技術都可提升集成級別,意味著分立式功能可以在ASSP內集成。在許多汽車系統中均可發現相關的連續集成措施,特別是在傳統的ECU上。
?功能疊加:ASC策略的實施依靠超越電隔離障礙傳輸一系列的信號。由于柵極驅動器已經內置了電隔離功能,因此是在電隔離通信通道中對多個功能進行疊加的理想選擇。
為實現功能集成與功能疊加,柵極驅動器必須數字化,至少部分數字化。這個措施可以通過向柵極驅動器添加數字接口實現。至低壓主要邏輯電路的通信鏈接將用于在系統啟動時對器件進行配置,提供每一驅動器在運行期間的狀態信息以及觸發侵入式系統檢測。應注意,通信鏈接并不一定要直接控制IGBT的開關行為,但可以視為常規PWM命令的并行通道。鑒于此,標準中速通信接口,如串聯外圍設備接口(SPI),會是不錯的選擇。
三種層級的診斷功能可采用上述方式集成:
柵極驅動器層級:監視振蕩器、電源、內部數據完整性等。
故障注入層級:注入假設的故障(如虛擬的DESAT事件),檢驗系統是否能對此類事件做出正確反應。
信號一致性檢驗層級:通過SPI讀取柵極驅動器發送和接收到的信號級別。
圖3顯示了經優化的逆變器結構。
一些分立式安全功能已分布于系統的各個不同組件上。在驅動器中集成了先進的IGBT狀態監視器和柵極監視器。這樣在逆變器工作過程中可以對IGBT狀態進行實時監控。例如,通過擴展大家熟悉的去飽和保護功能,可以對IGBT進行監視。
通常DESAT保護功能在打開狀態下會對IGBT的Vce電壓進行監視。當超過電壓閾值(通常是9V)時,在檢測到短路狀況時,IGBT會自動關斷。DESAT的擴展功能可以實現對Vce電壓的持續監控。比較器的結果被持續送往低壓側,信息以數字信號的形式提供給低壓邏輯電路。智能型低壓邏輯電路接下來可以將IGBT狀態與初始的PWM命令進行比較。需要使用延遲功能與過濾器以補償超越電隔離障礙時的IGBT開關時間和傳播時間。
在柵極驅動器內集成數字通信通道與柵極監視器的優點將在以下章節中進行說明。
本節提供的安全通道部署示例用于應對“低壓電源缺失”的故障情況。此通道部署采用英飛凌新型柵極驅動器EiceDRIVER?SIL與后驅動單元EiceDRIVER?Boost(圖4)
高壓邏輯塊接收來自低壓側的控制信號,該信號起著發布進入ASC模式命令的作用。該控制信號可通過柵極驅動器數字通道(DIO1/DIO2)越過電隔離障礙進行傳輸。數字通道的低延時(通常是2μs)可確保系統快速反應。在正常工作期間通過數字通道傳輸的邏輯信號電平應是非默認電平,通常是高電平。低壓電源一旦出現錯誤,監視EiceDRIVER?SIL5V電源的欠壓鎖定(UVLO)功能將禁用DIO2信號。
在完成對DIO2信號的評估之后,高壓邏輯電路將判定為ASC信號。該信號與升壓器的專用輸出端相連后將直接開啟IGBT,不論柵極驅動器發送的是何種PWM命令。為防止柵極驅動器(在低壓電源缺失情況下柵極驅動器自動會試圖關斷IGBT)與開啟IGBT的升壓器之間流經高交叉電流,ASC信號被連接至柵極驅動器的OSD輸出引腳。OSD引腳捕捉到的主動電平使輸出單元(即柵極驅動器的輸出端OUT)處于高阻抗狀態(三態)。
由直流鏈接提供的緊急電源確保在ASC臨界條件下(即在高直流鏈接電壓、電機高轉速下)高壓邏輯電路、高壓[Lw1]部分低壓側驅動器和升壓器始終得到有效15V(VCC2)電源的供電。但是,主動ASC模式應僅在直流鏈接可提供有效15V電源的情況下由系統啟用。否則一旦VCC2開始出現低于臨界電壓的情況,IGBT將以線性模式工作,這可能造成器件較大損耗并最終可能因過熱導致器件損壞。
為避免這種情況,柵極驅動器的NUV2信號在內部由UVLO2功能直接控制。NUV2的工作原理類似于開漏信號。當有效的15V電源電壓施加在柵極驅動器上時,NUV2呈現高電阻狀態。但是,當施加無效電源時,ASC信號會被主動地驅往低層級。在并聯狀態下,將檢測到OSD引腳,柵極驅動器的輸出單元將退出三態模式。這樣可確保IGBT快速關斷。
最后,應在應用生命周期中(例如,在系統啟動時)定期對安全通道的正常使用進行檢測。為此柵極驅動器的柵極監視器功能包含了一組比較器,比較器的狀態可由SPI接口讀取。接下來可以激活ASC信號進行檢驗并檢查柵極電壓是否達到了正確的閾值。
多年來汽車電子系統的總體趨勢始終是日益集成化:微控制器的計算性能大幅提高導致硬件功能不斷被軟件取代;類似地,數字化也推動了功能集成度不斷提高,提升了診斷功能。數字柵極驅動器的推出提供一系列新的可能性,可以通過有效方式達到未來逆變器系統的安全目標。
首先,在柵極驅動器內部集成主要以分立形式發揮作用的各種監控功能,可實現系統優化。其次,通過利用新式微控制器設計可以實現系統進一步優化。例如,作為微控制器中的HW擴展型外圍設備的智能型IO監視器單元可將IGBT監視器發出的信號模式與初始的PWM命令(在內部以冗余方式產生)進行比較。這樣低電壓(5V)邏輯可以在系統出現故障時靈活地判斷是在低壓側開關還是在高壓側開關施加0矢量。將各種功能分布在微控制器和柵極驅動器可移除在目前標準逆變器中使用的擴展型組件,如FPGA與PLD。
聯系方式:鄒先生(mos管廠家)
聯系電話:0755-83888366-8022
手機:18123972950
QQ:2880195519
聯系地址:深圳市福田區車公廟天安數碼城天吉大廈CD座5C1
請搜微信公眾號:“KIA半導體”或掃一掃下圖“關注”官方微信公眾號
請“關注”官方微信公眾號:提供 MOS管 技術幫助
